Ir para o conteúdo
1
Ir para o menu
2
Ir para a busca
3
Ir para o rodapé
4
Mapa do Site
Acessibilidade
Contato
Contraste
Acessar
VLibras
Câmara Municipal de Carnaubal
"Trabalho e Tradição"
Busca
Busca Avançada…
Página Inicial
Ouvidoria
Perguntas Frequentes
RSS
Portaria de nº 08/2020
CONTRA O CORONAVÍRUS (COVID-19)
Mensagen do Presidente da Câmara ao povo Carnaubalense
Você está aqui:
Página Inicial
/
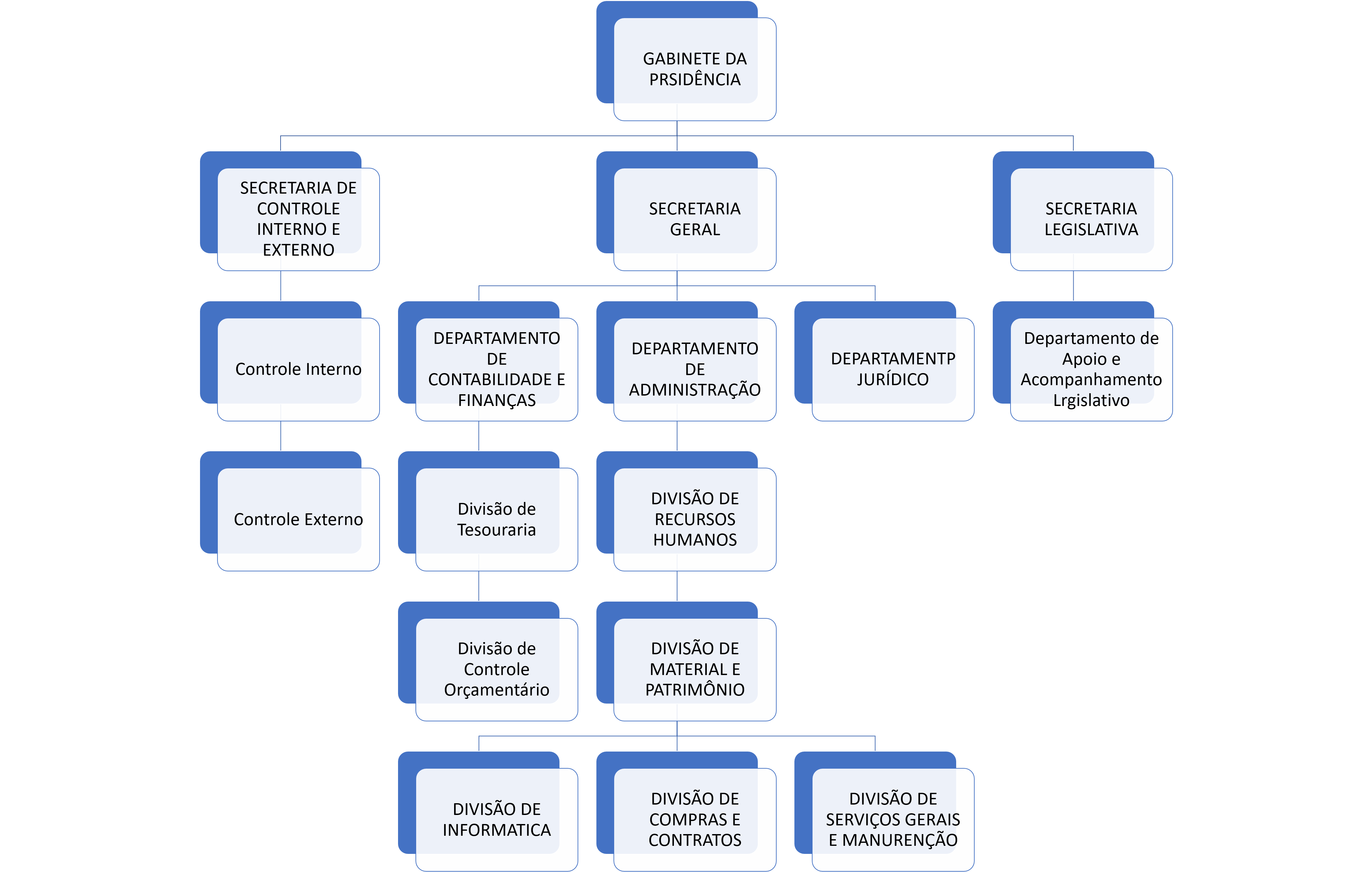
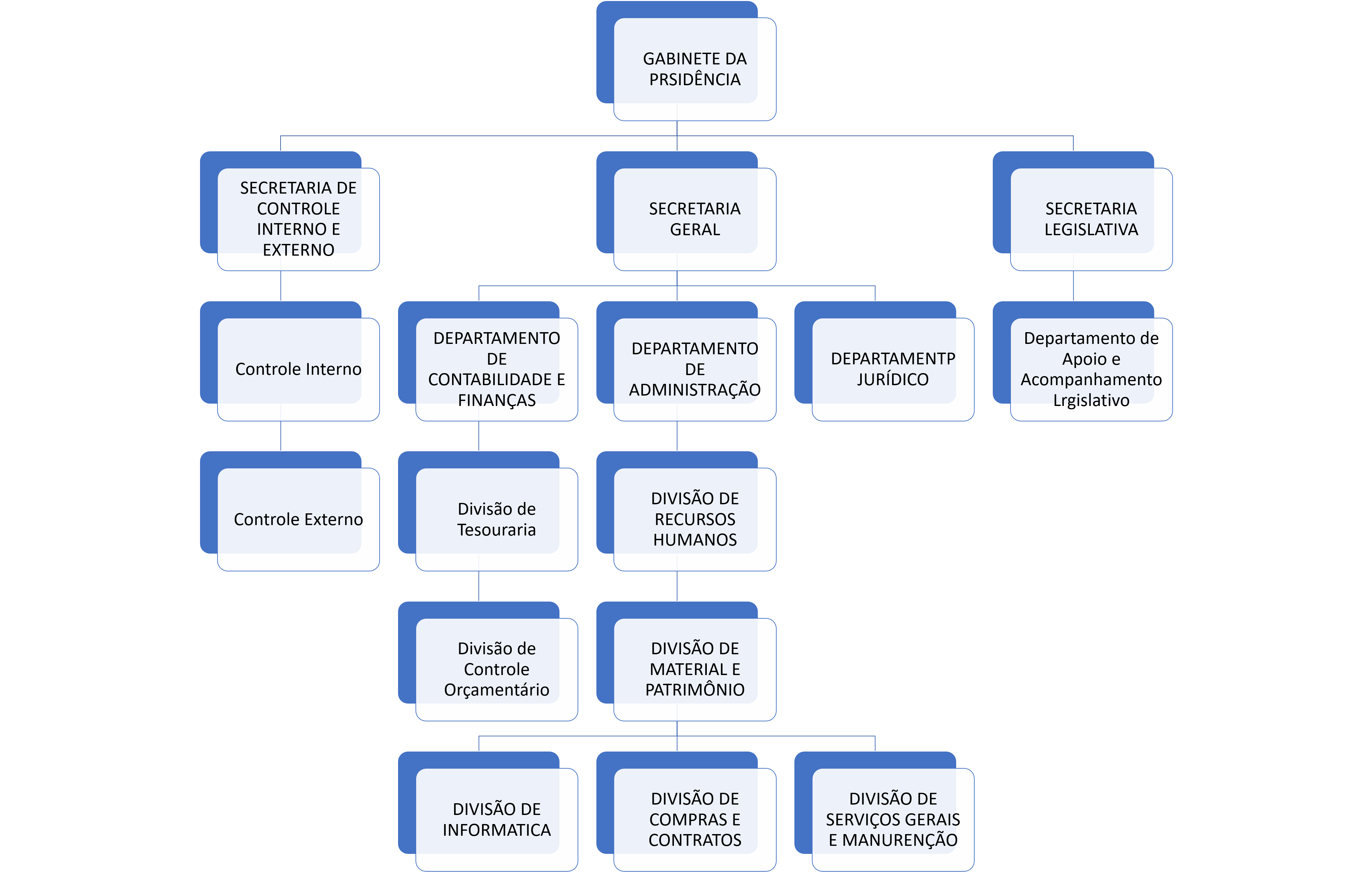
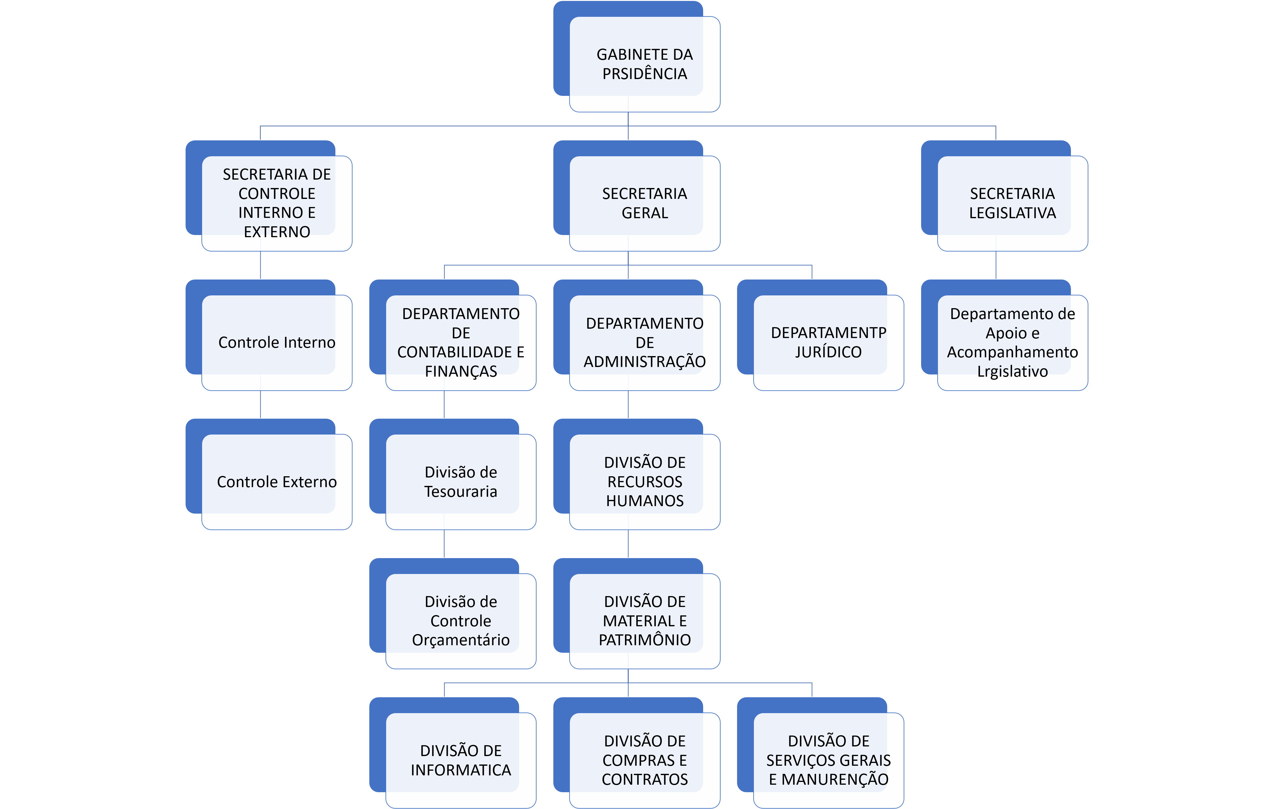
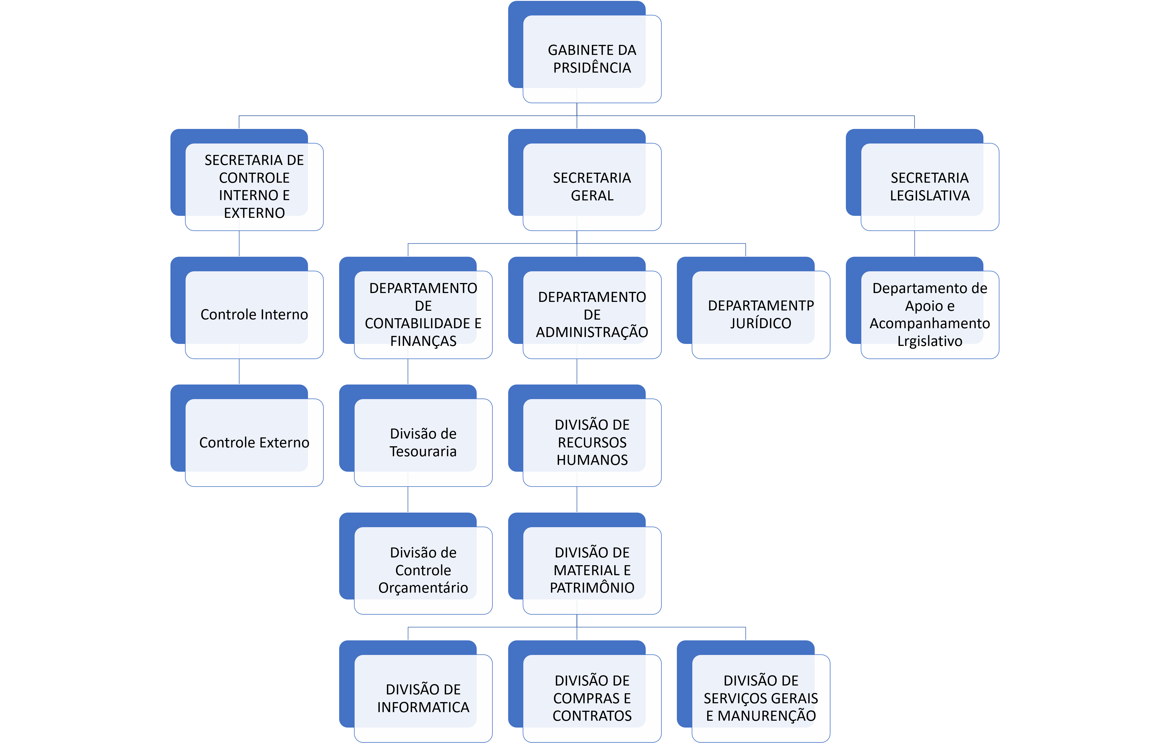
Organograma da Câmara
Menu
Sobre a Câmara
Vereadores
Legislaturas
Comissões Permanentes
Comissões Temporárias e Especiais
Documentos das Comissões
Mesa Diretora
História
Estrutura
Acesso
Função e Definição
Notícias
Galeria de Fotos
Galeria de Vídeos
Galeria de Eventos
Galeria dos Presidentes
Galeria dos Ex Prefeitos
Publicações da Câmara
Símbolos do Município
Processo Legislativo
Atas das Sessões
Autógrafos de Lei
Projetos de Lei
Projetos de Resolução
Resoluções Legislativas
Projetos de Decreto Legislativo
Matérias em Tramitação
Decretos Legislativos
Emendas a Lei Orgânica Municipal
Emendas ao Regimento Interno
Moções
Indicações dos Vereadores
Regimento Interno
Mensagens Legislativas
Leis
Constituição Federal
Constituição do Estado do Ceará
Lei Orgânica Municipal
Leis Municipais
Legislação Municipal
Legislação Estadual
Legislação Federal
Pesquisar no LexML
Transparência
Orçamento e Finanças
Licitações e Contratos
Acesso à Informação
Dados Abertos
Índice de Transparência
Portal da Transparência
Acesso à Informação
Diárias
RGF - Relatórios de Gestão Fiscal
Portarias
LRF - Lei de Responsabilidade Fiscal
Links Úteis
Prefeitura Municipal de Carnaubal
Diário Oficial do Município
Assembleia Legislativa do Estado do Ceará
Câmara dos Deputados
Senado Federal
Programa Interlegis
Portal da Câmara Municipal de Carnaubal
Tribunal de Contas do Estado do Ceará
SAPL - Sistema de Apoio ao Processo Legislativo
Info
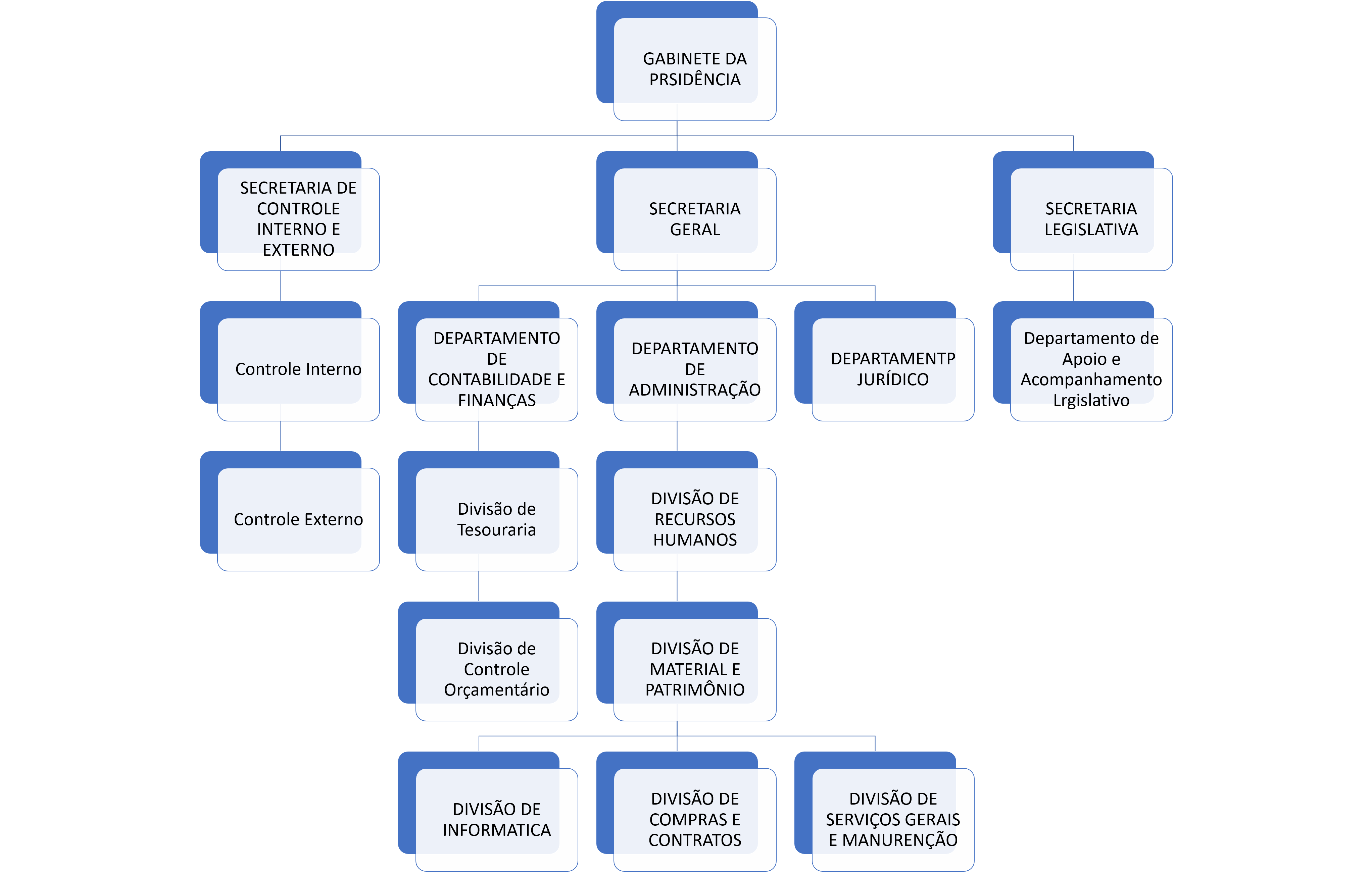
Organograma da Câmara
por
adm
—
última modificação
04/07/2018 21h13
Imagem no tamanho completo:
408 KB
|
Visão
Download
«
Outubro 2025
»
month-10
Do
Se
Te
Qu
Qu
Se
Sa
28
29
30
1
2
3
4
5
6
7
8
9
10
11
12
13
14
15
16
17
18
19
20
21
22
23
24
25
26
27
28
29
30
31
1
Notícias
CALENDÁRIO DAS SESSÕES ORDINÁRIAS 2021 DA CÂMARA MUNICIPAL DE CARNAUBAL-CE
19/05/2021
O que é coronavírus? (COVID-19) O que você precisa saber e fazer para se prevenir.
07/05/2021
POSSE DOS VEREADORES
05/01/2021
Site com conteúdo reduzido
05/10/2020
DIA DO ESTUDANTE
11/08/2020
Pesquisar no BuscaLeg
Pesquisar no LexML
Voltar para o topo